PayPay Open Payment APIでは、セキュリティ対策としてTLS 1.2以上の使用が必須となっております。TLS1.0およびTLS1.1では接続できませんのでご注意ください。
PayPay OPAの利用を開始するには、事前に定められたプロセスに従ってPayPay加盟店の登録を行なってください。 このプロセスは 情報収集、手動検証、契約確認、およびクレデンシャル情報の発行から構成されます。
PayPayの加盟店として登録された後、以下の項目が設定されます。
これらの設定を管理するには、マーチャントパネルを使用するか、弊社営業担当までご連絡ください。
ユーザーからのPayPayアプリ、PayPayWeb画面への日本国外からのアクセスは制限されています。詳細については個別にご相談ください。
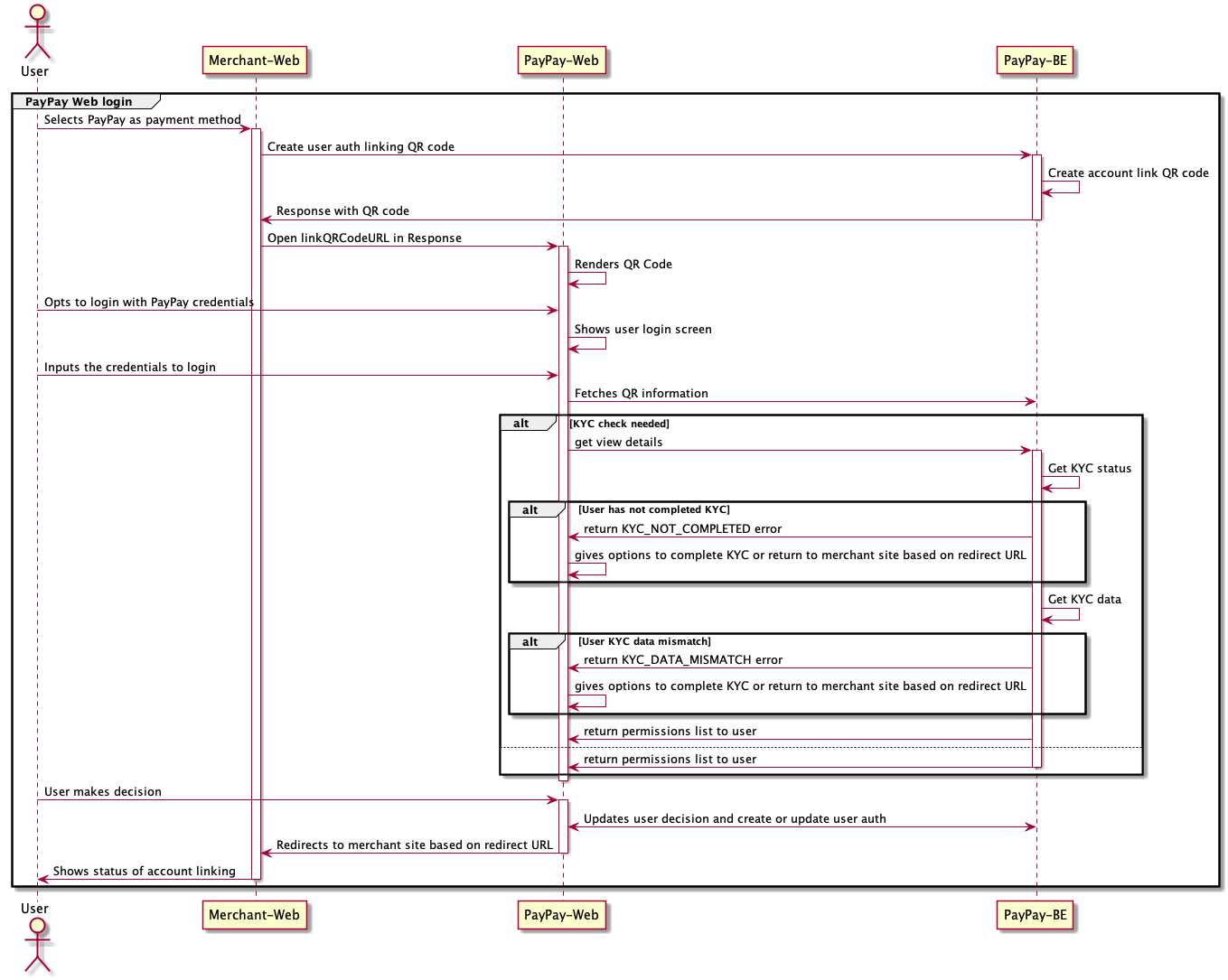
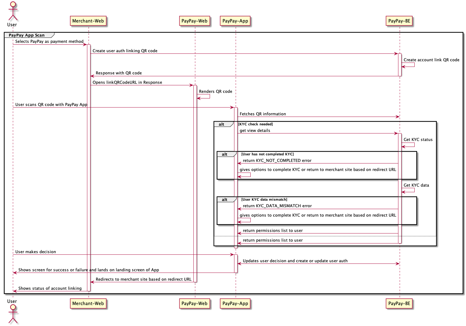
PayPayユーザーのウォレットから決済を回収できるようにするには、ユーザーの認可を明示的に取得する必要があります。
加盟店は、ユーザー認証を取得するたびに、「アカウントリンクQRコードの作成」APIにリクエストを行い、ユーザーが同意するPayPay許可画面のURLを生成する必要があります。
特別なケースとして、お客様が認証プロセスにおいてKYCの設定を義務付けることを選択した場合、ユーザーは認証画面においてKYCデータの照合など、いくつかの追加ステップを経る必要があります。KYCデータの照合に失敗した場合、ユーザーはPayPayでKYCを完了するか、加盟店のページに戻るかの選択肢が表示されます。
認可が成功すると、ユーザー認可IDがユーザーごとに発行されます。 このIDをバックエンドに保存し、それを内部ユーザーに関連付ける必要があります。 このユーザー認可IDはクライアント側に保存しないようにしてください。 このIDはOPAへのリクエストで使用され、決済、キャッシュバック及びTopUpのリクエストでユーザーを識別します。
すべてのユーザー認可には有効期間が設けられています。決済、残高付与や再認可を行う度に自動で延長されます。
これは、オンボーディングプロセス中に定義されたユーザー認可有効期間です。
ユーザー認可IDの有効期限は、カスタマーイベントwebhookのexpiry、又は、Get user authorization statusのレスポンスデータのexpireAtで確認ができます。
また、PayPayユーザーは、加盟店に通知することなく、PayPayサービスから認可を取り消すこともできます。
どちらの場合も、ユーザー認可IDを再度取得する必要があります。
ユーザ環境によって、リダイレクトが複数回発生する可能性があります。
こちらをご確認の上、適切な処理をお願いします。

PayPayの認可ページで、ユーザーは加盟店の認可取得を承認または拒否する選択ができます。 そのユーザーの操作に応じて、認可の取得は成功または失敗する可能性があります。
アカウントリンクの結果を受け取るには、次の3つの方法があります。
最初の 2つは推奨される実装方法で、最後の 1つは任意です。 最初の 2つのオプションはリアクティブであるため、情報をただちに更新する可能性が高いです。 リダイレクトと Webhook がどちらも失敗した場合、ステータスを取得するフォールバック手段としてポーリングが提供されます。
3つの方法がすべて失敗した場合は、アカウントリンクのセッションが失敗し、回復できないことを意味します。 マーチャントの側で新しい試行を開始し、アカウントリンクが失敗したことをユーザーに通知する必要があります。
結果をJWTトークンにエンコードして、それをCreate Account Link QR Code API(/v1/qr/sessions) に指定されているリダイレクトURLに渡します。
リダイレクトURLに渡す特定のパラメータは以下のとおりです。
apiKey は、登録プロセス中に発行されたapi keyです。responseToken は、apiKeyに対応するapiKeySecretのBase64デコード値で署名されたJWTトークンです。 {
"typ": "JWT",
"alg": "HS256",
}
.
{
"aud" : "<merchant organization id>",
"iss" : "paypay.ne.jp",
"exp" : 1638198000,
"result": "succeeded",
"profileIdentifier": "*******5678",
"nonce" : "<the same nonce in the request>",
"userAuthorizationId" : "<PayPay user reference id>",
"referenceId": "<merchant user reference id>"
}
.
signature
| claim | 種類 | 説明 |
|---|---|---|
| iss | string | 発行者はPayPayであり、"paypay.ne.jp"が設定される。 |
| aud | string | 想定利用者は加盟店であり、加盟店のクライアントIDが設定される。 |
| exp | number | responseTokenの有効期限。エポックタイムスタンプ(秒単位)で設定。 |
| result | string | succeeded, declined |
| profileIdentifier | string | マスクされた電話番号(例:*******5678) |
| nonce | string | レスポンスを検証するために、APIリクエストパラメータのnonceが設定される。 |
| userAuthorizationId | string | データベースに保持し、APIの呼び出しの際に使用するPayPayユーザー参照ID。最大長64文字。 |
| referenceId | string | リクエスト内で同一の参照ID。 |
ユーザーがアカウントリンクを拒否した場合、profileIdentifier と userAuthorizationId はレスポンスのJWTには含まれないことに注意してください。
ユーザーが認可要求を承認または却下した後は、WebViewを以下のURLにリダイレクトします。
redirectType: "WEB_LINK"の場合
https://<redirect url>?apiKey={apiKey}&responseToken={jwtToken}
redirectType: "APP_DEEP_LINK"の場合
<redirect url specified in this api>?apiKey={apiKey}&responseToken={jwtToken}
認証画面の有効期限が切れた場合、以下のURLにリダイレクトします。
https://<redirect url>
OPA API認証に関わることは全て API認証のページ にあります。
PayPay OPAはhttpレスポンスステータスコードとOPAエラーコードを使用してリクエストの成功または失敗を示します。 これらの情報を使用して、どのようなエラー対応をするかを判断できます。 PayPay OPAは以下のhttpレスポンスステータスコードを返します。
| status | code | message |
|---|---|---|
| 400 | INVALID_REQUEST_PARAMS | リクエストによって提供された情報に 無効なデータが含まれています。 例: サポートされていない通貨 |
| 401 | UNAUTHORIZED | 有効なapi keyとsecretが提供されていません。 |
| 429 | RATE_LIMIT | リクエスト制限数超過。 |
| 500 | INTERNAL_SERVER_ERROR | このコードは問題が発生したことを意味しますが、 トランザクションが発生したかどうか正確には わかりません。 不明な支払いステータスとして処理する必要が あります。 |
| status | code | message |
|---|---|---|
| 201 | SUCCESS | 作成成功 |
| 400 | EXPECTATION_FAILED | 渡されたscopes、 またはコールバックURLが無効な場合。 |
| Status | Code | Message |
|---|---|---|
| 200 | SUCCESS | 成功 |
| 404 | SESSION_NOT_FOUND | 間違った URL を指定した場合、またはセッションが既に期限切れになっている場合、要求されたリソースは見つかりません。 |
基本的に、すべてのAPIレスポンスには X-REQUEST-ID がレスポンスヘッダーとして含まれます(一部例外を除きます)。
PayPayへお問い合わせの際は、このリクエストIDをご提示ください。
フォーマット: 英数字とハイフン(最大64文字)
例:
OPA45F681001AEF4605B2A50939F611F4B8
アカウントリンクQRを作成し、ユーザーに表示します。
Timeout: 10s
アカウントリンクQRを作成
| scopes required | Array of strings ユーザー認可のスコープです。必要なスコープのみを指定してください。 |
| nonce required | string <= 255 characters ランダムに生成された文字列。 |
| redirectType | string Default: "WEB_LINK" Enum: "APP_DEEP_LINK" "WEB_LINK" 加盟店アプリまたはウェブページにリダイレクトするかどうかを決定するパラメーター。 |
| redirectUrl required | string <= 255 characters クライアントから提供されたコールバックエンドポイント。WEB_LINKの場合はHTTPSである必要があり、またドメインは事前に許可されたコールバックドメイン内になければなりません。 |
| referenceId | string <= 255 characters 加盟店システムでユーザーを識別するためのID。 再照合の目的でPayPayデータベースに格納されます。 |
| phoneNumber | string ユーザーの電話番号。ブラウザにてログイン画面を開いた場合、電話番号の初期値として設定されます。 |
| deviceId | string <= 255 characters このパラメータは廃止となりました。 |
| userAgent | string <= 255 characters Webブラウザのユーザーエージェント。 redirectTypeが「WEB_LINK」の場合、ユーザー認可取得後に起動するWEBブラウザを指定する事が可能です。 |
object アカウントリンク時に確認するKYC情報 |
{- "scopes": [
- "direct_debit",
- "get_balance"
], - "nonce": "string",
- "redirectType": "APP_DEEP_LINK",
- "redirectUrl": "string",
- "referenceId": "string",
- "phoneNumber": "string",
- "deviceId": "string",
- "userAgent": "string",
- "kycData": {
- "firstNameKana": "ジョン",
- "lastNameKana": "スズキ",
- "dateOfBirth": "string",
- "matchingType": "HALF_WIDTH_KANA"
}
}{- "resultInfo": {
- "code": "string",
- "message": "string",
- "codeId": "string"
}, - "data": {
- "linkQRCodeURL": "string"
}
}アカウントリンクQRコードのステータスを取得します。 このエンドポイントはポーリングに使用することを目的としており、間隔は 2–3 秒にする必要があります。 ポーリングを開始する前に、ユーザーが連携プロセスを完了するまで30秒程度待ちます。
ポーリング自体はオプションの手段であり、必須ではありません。 詳細については、以下の「アカウントリンクの状態を取得する 3つの方法」セクションを参照してください。
タイムアウト: 10秒
| linkQRCodeURL required | string <urlencoded> Example: linkQRCodeURL=https://www.paypay-corp.co.jp/app/opa/web/link?code=https%3A%2F%2Fqr-stg.paypay-corp.co.jp%2F2818010757vFsOLzaglGjvtE
|
{- "resultInfo": {
- "code": "string",
- "message": "string",
- "codeId": "string"
}, - "data": {
- "status": "ACCEPTED",
- "referenceId": "string",
- "nonce": "string",
- "scopes": [
- "string"
], - "userAuthorizationId": "string",
- "profileIdentifier": "string",
- "expiry": 0
}
}PayPayは、アカウントでイベントが発生したときにアプリケーションに通知するWebhookを送信します。
通知を受信するためには、POSTメソッドを使用してクライアントにデータを送信するWebhook URLを設定する必要があります。
すべての通知データには、どのイベントが発生したかを判断するためにクライアントサービスで使用できるnotification_typeフィールドがあります。
Webhook処理が正常に終了した場合、200 OK のHTTPステータスコードを返してください。
レスポンスボディは必須ではないですが、"OK"など、簡単な文字列を返していただくことを推奨します。
セキュリティ上の問題から、通知受信において、クライアントによるPayPay IPアドレスのホワイトリスト登録を強く推奨します。
現在Webhookに送信されている通知について、以下もご一読ください。
ユーザー状態の変化に関連するイベントです。 authroization の部分は文字通りです。
| 項目 | 型 | 必ず含まれているか | 説明 |
|---|---|---|---|
| notification_type | string | yes | 通知の種別。取りうる値は次の通り: customer.authroization.succeeded, customer.authroization.failed, customer.authroization.revoked, customer.authroization.extended, customer.authroization.canceled |
| notification_id | string | yes | 通知ID |
| createdAt | number | yes | 通知が作成された時刻。エポックタイムスタンプ(秒単位) |
| referenceId | string | no | 加盟店システムでユーザーを識別するためのID |
| nonce | string | customer.authroization.succeeded, customer.authroization.failed種別では必須 |
レスポンスを検証するために必要なクライアント側のリクエスト内の同一のnonce |
| scopes | string | customer.authroization.succeeded, customer.authroization.extended種別では必須 |
ユーザー認可のスコープ |
| userAuthorizationId | string | customer.authroization.succeeded, customer.authroization.revoked, customer.authroization.canceled, customer.authroization.extended種別では必須 |
APIの呼び出しの際に使用するPayPayユーザー参照ID。最大長64文字 |
| profileIdentifier | string | customer.authroization.succeeded種別では必須 |
マスクされた電話番号(例:*******5678) |
| expiry | number | customer.authroization.extended, customer.authroization.succeeded種別では必須 |
userAuthorizationIdの有効期限。エポックタイムスタンプ(秒単位) |
| result | string | customer.authroization.failed種別では必須 |
実行結果。取りうる値は次の通り: declined, kyc_not_completed, kyc_data_mismatch, kyc_age_not_satisfied, virtual_account_missing, virtual_account_not_valid, prerequisite_not_fulfilled, paypay_user_already_linked, client_user_already_linked |
| reason | string | customer.authroization.failed種別では必須 |
実行結果に対する原因 |
通知の種別ごとの例は以下の通りです。
この通知は、クライアントがユーザーの認可を正常に取得した場合に送信されます。
{
"notification_type": "customer.authroization.succeeded",
"notification_id": "evt_aXnbdeFt2Ke",
"createdAt": "1349654313",
"referenceId": "yyyy",
"nonce": "12345",
"scopes": "direct_debit",
"userAuthorizationId": "xxxxx",
"profileIdentifier": "*******5678",
"expiry": 1669734000 // the authorization id expiration epoch timestamp in seconds
}
この通知は、クライアントがユーザーの認可の取得に失敗した場合に送信されます。
{
"notification_type": "customer.authroization.failed",
"notification_id": "evt_aXnbdeFt2Ke",
"createdAt": "1349654313",
"referenceId": "yyyy",
"nonce": "12345",
"result": "declined",
"reason": "invalid scope"
}
result(結果)はdeclined、kyc_not_completed、kyc_data_mismatch, kyc_age_not_satisfied, virtual_account_missing, virtual_account_not_valid, prerequisite_not_fulfilled, paypay_user_already_linked or client_user_already_linked のいずれかになります。
declined リクエストがユーザーによって拒否された場合kyc_not_completed ユーザーがクライアント設定で指定されたKYCタイプを完了していない場合kyc_data_mismatch ユーザーのKYCデータが一致しない場合kyc_age_not_satisfied ユーザーの年齢がクライアントのKYC設定で定められた最低年齢未満の場合virtual_account_missing ユーザーがバーチャル口座を持っていない場合virtual_account_not_valid ユーザーのバーチャル口座が無効な状態である場合prerequisite_not_fulfilled, ユーザーが加盟店の要件を満たしていない場合paypay_user_already_linked クライアント設定が単一のreferenceIdへの複数PayPayユーザーの紐付けを許可せず、かつそのreferenceIdがすでに別のPayPayユーザーに紐付けられている場合client_user_already_linked クライアント設定が単一のPayPayユーザーへの複数referenceIdの紐付けを許可せず、かつそのPayPayユーザーがすでに別のreferenceIdに紐付けられている場合この通知は、ユーザーがPayPayアプリから、認可を取り消した場合に送信されます。
{
"notification_type": "customer.authroization.revoked",
"notification_id": "evt_aXnbdeFt2Ke",
"createdAt": "1349654313",
"userAuthorizationId": "xxxxx",
"referenceId": "yyyy"
}
この通知は、ユーザー認可の期限がPayPayによって延長された場合に送信されます。
支払いの実施/認可の取得をした場合にユーザー認可の期限を延長します。 これにより、ユーザー操作による認可の取得を減らすことで、ユーザーへの負担を減らせます。
{
"notification_type": "customer.authroization.extended",
"notification_id": "evt_aXnbdeFt2Ke",
"createdAt": "1349654313",
"scopes": "direcrt_debit",
"userAuthorizationId": "xxxxx",
"expiry": 1669734000 // the authorization id expiration epoch timestamp in seconds
}
この通知は、ユーザーが退会した時に送信されます。
サンプル・イベント:
{
"notification_type": "customer.authroization.canceled",
"notification_id": "evt_aXnbdeFt2Ke",
"createdAt": "1349654313",
"userAuthorizationId": "xxxxx"
}
最新のFAQについてはこちらをご参照ください。
| ドキュメント更新日 | リリース日 | 種別 | セクション | 変更箇所 |
|---|---|---|---|---|
| 2022.12.21 | Released | Feature | ユーザー認可の結果を受け取る | 認証画面の有効期限が切れた場合のリダイレクトを追加しました。 |
| 2023.01.19 | Released | Feature | アカウントリンクQRコードの作成 | deviceIdは廃止であることを追加しました。 |
| 2023.01.31 | Released | Feature | アカウントリンクQRコードの作成 | KYC情報の説明を追加しました。 |
| 2023.03.24 | Released | Documentation Fix | 認証オブジェクトに必要なパラメータ | Request URIの説明を修正しました。 |
| 2023.03.28 | Released | Feature | ユーザー認可の結果を受け取る | nonceの説明を変更しました。 JWTトークンの署名説明を変更しました。 リンク先を修正したました。 |
| 2023.03.28 | Released | Feature | アカウントリンクQRコードの作成 | scopesの説明を変更しました。 |
| 2023.03.28 | Released | Feature | レスポンスコード一覧 | EXPECTATION_FAILEDのmessageを変更しました。 |
| 2023.04.28 | 2023.05.25 | Feature | アカウントリンクQRコードの作成 | referenceIdを任意に変更しました。 |
| 2023.09.11 | Released | Feature | ユーザー認可の結果を受け取る | JWTトークンの署名説明を変更しました。 expの説明を変更しました。 |
| 2024.12.17 | Released | Feature | ユーザー認可の結果を受け取る | redirectType:"APP_DEEP_LINK"のリダイレクトを追加しました。 |
| 2025.03.05 | Released | Feature | ユーザー認可の結果を受け取る | メールアドレスが使用されることがないため、profileIdentifier にメールアドレスに関する記載を削除する。 |
| 2025.08.29 | 2025.09.01 | Feature | アカウントリンクQRコードの作成 | KYC情報にmatchingTypeを追加しました。 |
| 2025.10.09 | 2025.10.14 | Feature | webhook通知 | webhook通知を追加しました。 |
| 2026.01.13 | 2026.01.13 | Feature | webhook通知 | prerequisite_not_fulfilledのwebhook通知を追加しました。 |